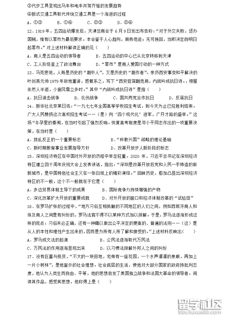
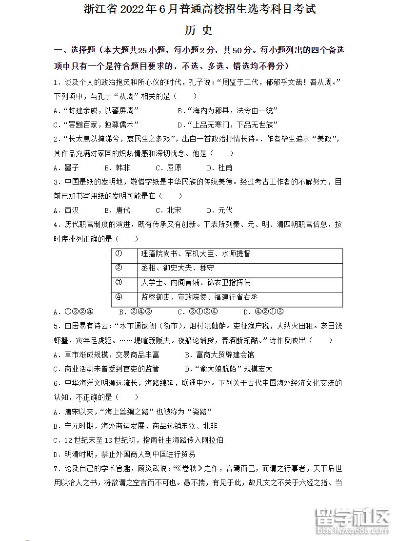
浙江省2022年歷史高考試題

字號:


    各位浙江省的高考考生注意了!距離2023年高考僅剩下一個月的時間了,為此本網(wǎng)在這里整理了一套2022年的高考歷史試卷,希望本套試卷能夠幫助到各位考生。下面是出國留學網(wǎng)收集整理的 “浙江省2022年歷史高考試題” ,本文供各位考生參考,歡迎閱讀。
    浙江省2022年歷史高考試題