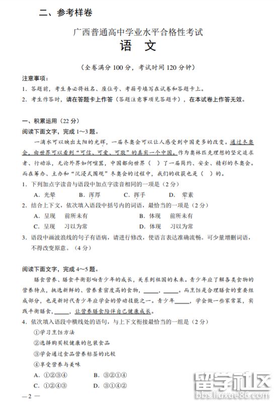
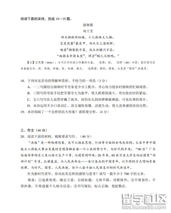
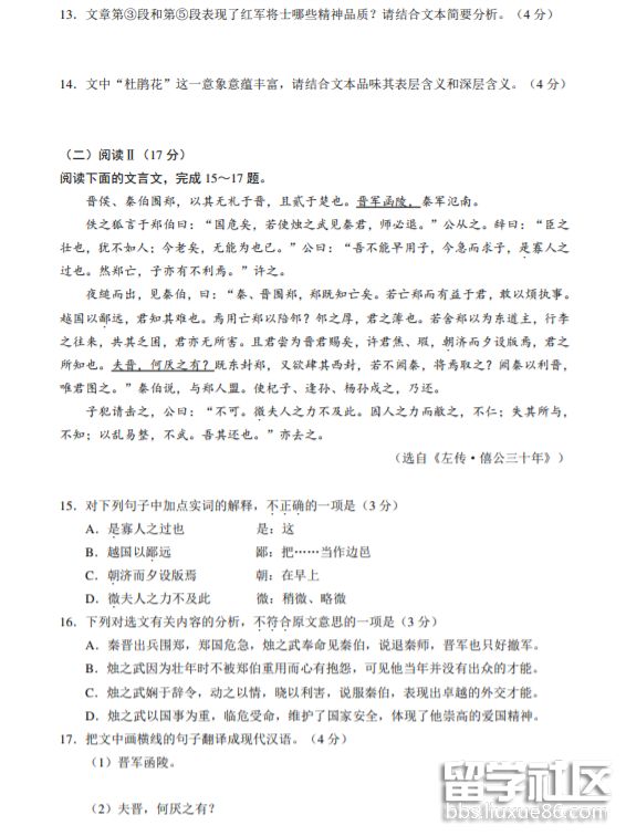
2022廣西高中學(xué)考語(yǔ)文試卷結(jié)構(gòu)及樣卷

字號(hào):


    廣西省2022年的高中學(xué)業(yè)水平語(yǔ)文科目的試卷結(jié)構(gòu)及參考樣卷已經(jīng)出爐了,各位廣西的考生們來(lái)看看吧!下面是出國(guó)留學(xué)網(wǎng)整理的“2022廣西高中學(xué)考語(yǔ)文試卷結(jié)構(gòu)及樣卷”,歡迎大家參考閱讀。