2022年浙江卷語文高考真題試卷及答案解析

字號:


    2022年高考已經(jīng)結(jié)束了,目前高考真題試卷也已經(jīng)出來了。真題試卷的練習是每一屆高考生都必須經(jīng)歷的,下面是小編整理的“2022年浙江卷語文高考真題試卷及答案解析”,可供各位明年需要參加高考的浙江考生參考。下面就讓我們一起來看看吧!
    2022年浙江卷語文高考真題試卷及答案解析
    
    
    
    
    
    
    
    
    
    
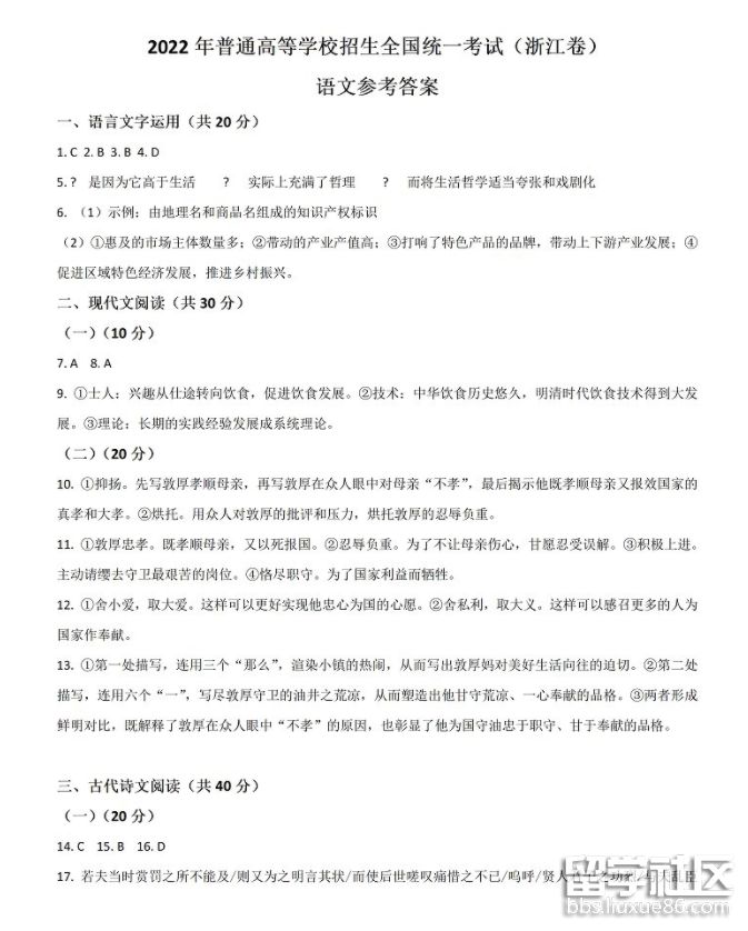
    參考答案: